英国365集团公司
网站首页
EN
关于365英国
365英国简介
现任领导
机构设置
教学单位
师资概况
宝石系
首饰系
教学实验中心
人才培养
本科生
研究生
招生就业
学术研究
科研项目
学术成果
珠宝首饰传承与创新发展研究中心
湖北省珠宝工程技术研究中心
湖北省珠宝现代产业学院
世界技能大赛珠宝加工项目中国集训基地
社会服务
职教中心
检测中心
展览展讯
艺术展览
师生作品
党群工作
党建工作
工会活动
年会专题
首页
关于365英国
365英国简介
现任领导
机构设置
教学单位
师资概况
宝石系
首饰系
教学实验中心
人才培养
本科生
研究生
招生就业
学术研究
科研项目
学术成果
珠宝首饰传承与创新发展研究中心
湖北省珠宝工程技术研究中心
湖北省珠宝现代产业学院
世界技能大赛珠宝加工项目中国集训基地
社会服务
职教中心
检测中心
展览展讯
艺术展览
师生作品
党群工作
党建工作
工会活动
年会专题
365英国新闻
学术动态
通知公告
学生发展
珠宝百科
首页
>
首页新闻
>
365英国新闻
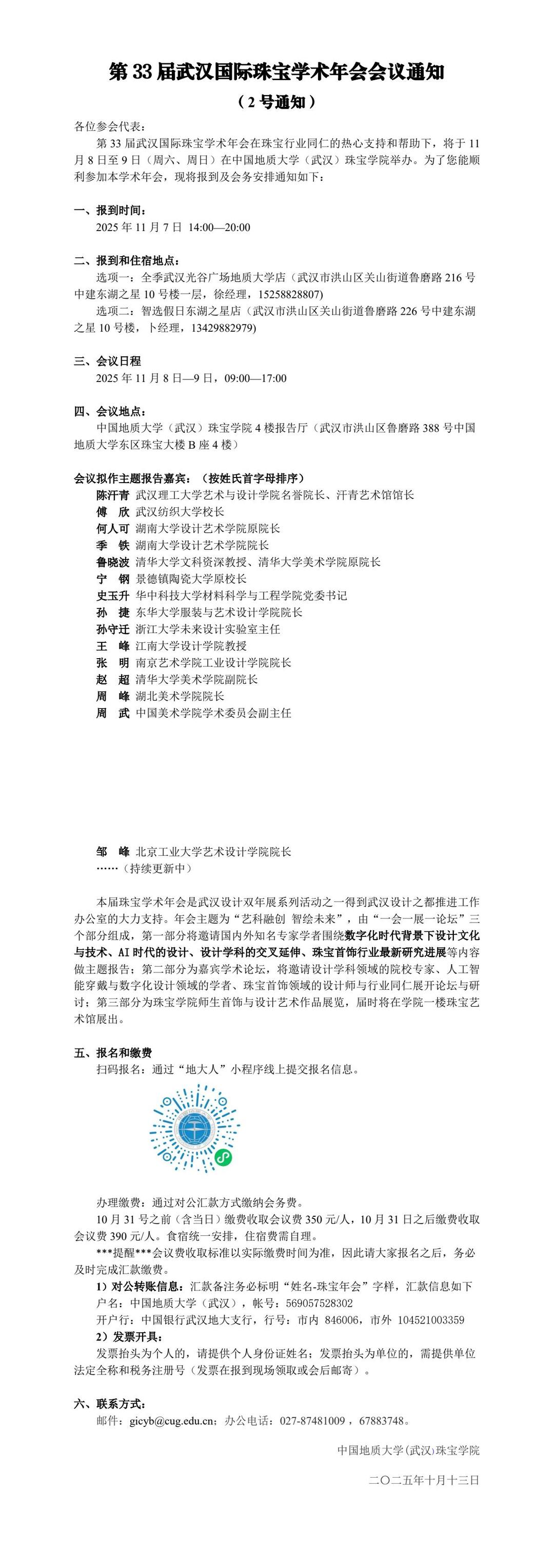
第33届武汉国际珠宝学术年会会议通知(2号通知)
发布时间:2025年10月16
浏览次数:1059次
来源:本站
分享:
上一篇:
英国365集团公司教师关于中国民族品牌研究成果 荣获湖北省社会科学优秀成果奖
2025-10-20
下一篇:
警校同心,反诈同行 ——英国365集团公司防范电信网络诈骗宣传教育
2025-10-16